Instance Verification Kit (IVK)
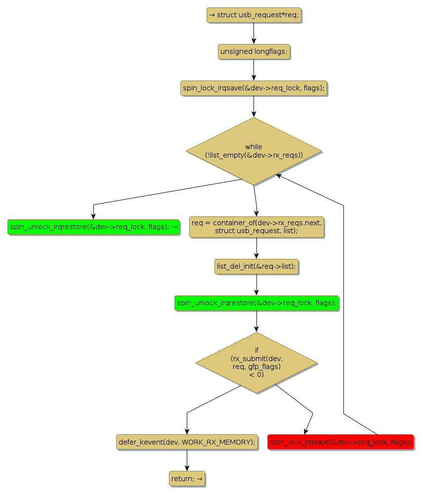
spin lock @ [10970+41+/linux-3.19-rc1/drivers/usb/gadget/function/u_ether.c]
Instance Signature: req_lock
|
The Matching Pair Graph:
|
|
Function Name
|
Control Flow Graph (CFG)
|
Events Flow Graph (EFG)
|
Source Correspondence
|
|
rx_fill
|
|
|
[10498+7+/linux-3.19-rc1/drivers/usb/gadget/function/u_ether.c]
|